Patología cardíaca
Estenosis aórtica
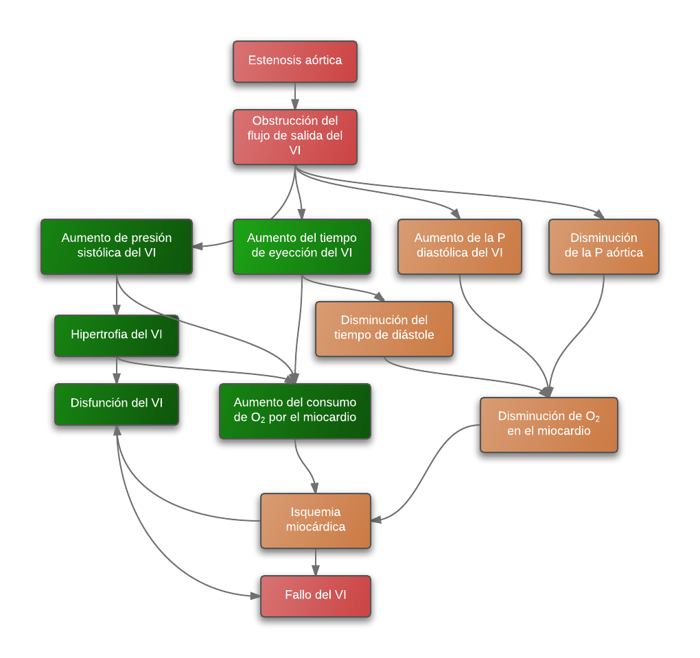
La estenosis aórtica consiste en una reducción del orificio valvular aórtico por debajo de 2cm2☤, lo cual supone una obstrucción☤ del flujo de salida del ventrículo izquierdo.
Puede ser de etiología congénita☤ o adquirida (degenerativa☤).
Puede ser de etiología congénita☤ o adquirida (degenerativa☤).
Se produce un gradiente de presión sistólico entre el ventrículo izquierdo y la aorta, que aumenta con la edad. Ello condiciona la aparición de un soplo sistólico eyectivo.
El aumento de presión, produce hipertrofia concéntrica del ventrículo izquierdo, con lo que, al aumentar la masa miocárdica, aumenta también su gasto de O2. La hipertrofia lleva a disfunción diastólica.
El aumento de presión, produce hipertrofia concéntrica del ventrículo izquierdo, con lo que, al aumentar la masa miocárdica, aumenta también su gasto de O2. La hipertrofia lleva a disfunción diastólica.
Manifestaciones clínicas
La estenosis aórtica permanece sintomática durante años, hasta los 50-60 años. La aparición de síntomas indica descompensación y supone un aumento espectacular de la mortalidad, requiriendo cirugía inmediata.
Ortostático y de esfuerzo☤.
Por reducción del flujo sanguíneo cerebral.
Aparece uando se produce vasodilatación periférica con gasto cardíaco fijo (debido a la obstrucción).
Por reducción del flujo sanguíneo cerebral.
Aparece uando se produce vasodilatación periférica con gasto cardíaco fijo (debido a la obstrucción).
Exploración física
- Pulso parvus et tardus.
- Pulso anacrótico☤.
- Thrill palpable.
- Onda yugular "a" prominente.
- Latido apical sostenido sin desplazamiento.
- Pulso anacrótico☤.
- Thrill palpable.
- Onda yugular "a" prominente.
- Latido apical sostenido sin desplazamiento.
Auscultación
Soplo sistólico eyectivo:
Ruidos☤ cardíacos:
- Áspero, de baja frecuencia.
- Romboidal.
- En el foco aórtico.
- La intensidad no se relaciona con la gravedad.
- Puede presentar el fenómeno de Gallavardin☤.
- Aumenta con la disminución de la resistencia arterial periférica☤.
Ruidos☤ cardíacos:
- 1º ruido: normal.
- Clic protosistólico☤.
- 2º ruido: abolido o disminuido.
En la estenosis aórtica, la válvula nórtica se cierra antes que la pulmonar, cuando lo fisiológico es todo lo contrario (ver apartado de Fisiología).
Por tanto, al inspirar, el ruido del cierre de la válvula pulmonar se retrasa y se aproxima al cierre de la válvula aórtica, reduciéndose el desdoblemiento, cuando lo fisiológico sería que aumentase.
Por tanto, al inspirar, el ruido del cierre de la válvula pulmonar se retrasa y se aproxima al cierre de la válvula aórtica, reduciéndose el desdoblemiento, cuando lo fisiológico sería que aumentase.
- 4º ruido: presente☤.
Pruebas complementarias
- Crecimiento ventricular izquierdo☤.
- Bloqueo AV de distintos grados☤ (hemibloqueo anterior izquierdo).
- (Crecimiento auricular izquierdo☤).
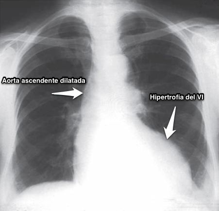
- Corazón de tamaño normal.
- Aorta ascendente dilatada☤.
- Calcificación☤ valvular aórtica.
- (Congestión pulmonar en fases avanzadas).
- Engrosamiento de las valvas sigmoides con fibrosis y calcificación.
- Apertura valvular limitada.
- Posición de cierre excéntrica en aorta bicúspide.
- Hipertrofia del VI.
La ecocardiografía permite determinar la severidad de la estenosis aórtica y la contractilidad miocárdica.
El modo doppler muestra un patrón en mosaico☤ en dirección a la aorta.
Historia natural
- Asintomática durante muchos años.
- Sintomática☤ en etapas tardías.
- Obstrucción valvular progresiva y lenta.
- Riesgo de aparición de muerte súbita☤.
- Sintomática☤ en etapas tardías.
- Obstrucción valvular progresiva y lenta.
- Riesgo de aparición de muerte súbita☤.
Tratamiento
- Profilaxis de endocarditis bacteriana.
- No realizar esfuerzos físicos.
- Revisión periódica del área valvular.
- Tratamiento de la fibrilación auricular.
- El tratamiento médico es poco eficaz.
- No realizar esfuerzos físicos.
- Revisión periódica del área valvular.
- Tratamiento de la fibrilación auricular.
- El tratamiento médico es poco eficaz.
- Manual Amir de Cardiología y Cirugía cardíaca 4ª edición.
- Cardiología clínica. F.J. Chorro, V.L. Merino. Publicaciones UV.
- Braunwald’s Heart Disease.
- Netter: Cardiología. M.S. Range, M. Ohman.
- Making Sense of the EKG. Andrew R. Houghton. Henry Gray.
- Echocardiography. Nihoyannopoulos.
Última actualización: 9 de octubre de 2012



